
当前位置: 卡车之家 >卡车经销商 > 济南恒顺汽车销售 > 促销新闻 > 交通部发布营运载货汽车安全技术新标准
济南恒顺汽车销售有限公司发布时间:2018-04-13 13:43:19
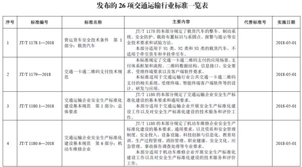
近日,交通运输部发布行业标准《营运货车安全技术条件 第1部分:载货汽车》(JT/T 1178.1-2018),自2018年5月1日正式实施。
行业相关:
在发布的26项交通运输行业标准中,《营运货车安全技术条件 第1部分:载货汽车》规定了载货汽车的整车、制动系统、安全防护、载荷布置标识与系固点、报警与提示等安全技术要求和试验方法。
本部分适用于N1类、N2类和N3类载货汽车,不适用于牵引货车和半挂牵引车,并于2018年5月1日起开始实施。
以下为公告原文:
这是交通运输部继2017年发布实施《营运客车安全技术条件》标准(JT/T 1094-2016),有效开展营运客车安全达标管理后,进一步提高营运车辆本质安全水平、提升物流装备标准化水平所做出的又一重要举措,为交通运输行业转型升级、创新发展提供了技术支撑。
营运载货汽车安全技术标准的发布,有助于构建新时代交通运输营运车辆安全标准体系,推动营运车辆装备标准化、现代化。进一步提升营运货车本质安全性能,在减少道路运输安全生产事故,切实保障人民群众生命财产安全方面将发挥积极作用。
公司地址:济南市槐荫区二环西路匡山汽车大世界西区22-2号
询价操作可以帮您获取更低的价格,您所填写的信息仅用于此次询价,我们为您保密。
济南恒顺汽车销售有限公司

【卡车之家】济南恒顺汽车销售有限公司
经营品牌:江淮康铃
公司地址:济南市槐荫区二环西路匡山汽车大世界西区22-2号